VOLUME 13 NUMBER 2 (July to December 2020)

PSL%202019 vol12-no02-p133-138-Mikita%20and%20Padlan

Philipp. Sci. Lett. 2020 13 (2) 139-147
available online: October 31, 2020

*Corresponding author
Email Address: mpbalolong@up.edu.ph
Date received: July 6, 2020
Date revised: September 15, 2020
Date accepted: October 5, 2020

ARTICLE

An optimized de Man Rogosa Sharpe-McCoy’s 5A medium formulation for the in vitro screening of cytotoxic effects by probiotic candidates against colorectal cancer cells

Ranelle Janine L. Asi1, Christian Luke D. Badua2, Jason Bryan D. Atun2, Joshua Ismael L. Lapus2, Sheena May O. Lopez2, Sonia D. Jacinto1, Ahmad Reza F. Mazahery1, and Marilen P. Balolong*2

1Institute of Biology, College of Science,
      University of the Philippines Diliman, Quezon City,
      Metro Manila 1101 Philippines
2Department of Biology, College of Arts and Sciences,
      University of the Philippines Manila, Ermita,
      Metro Manila 1000 Philippines
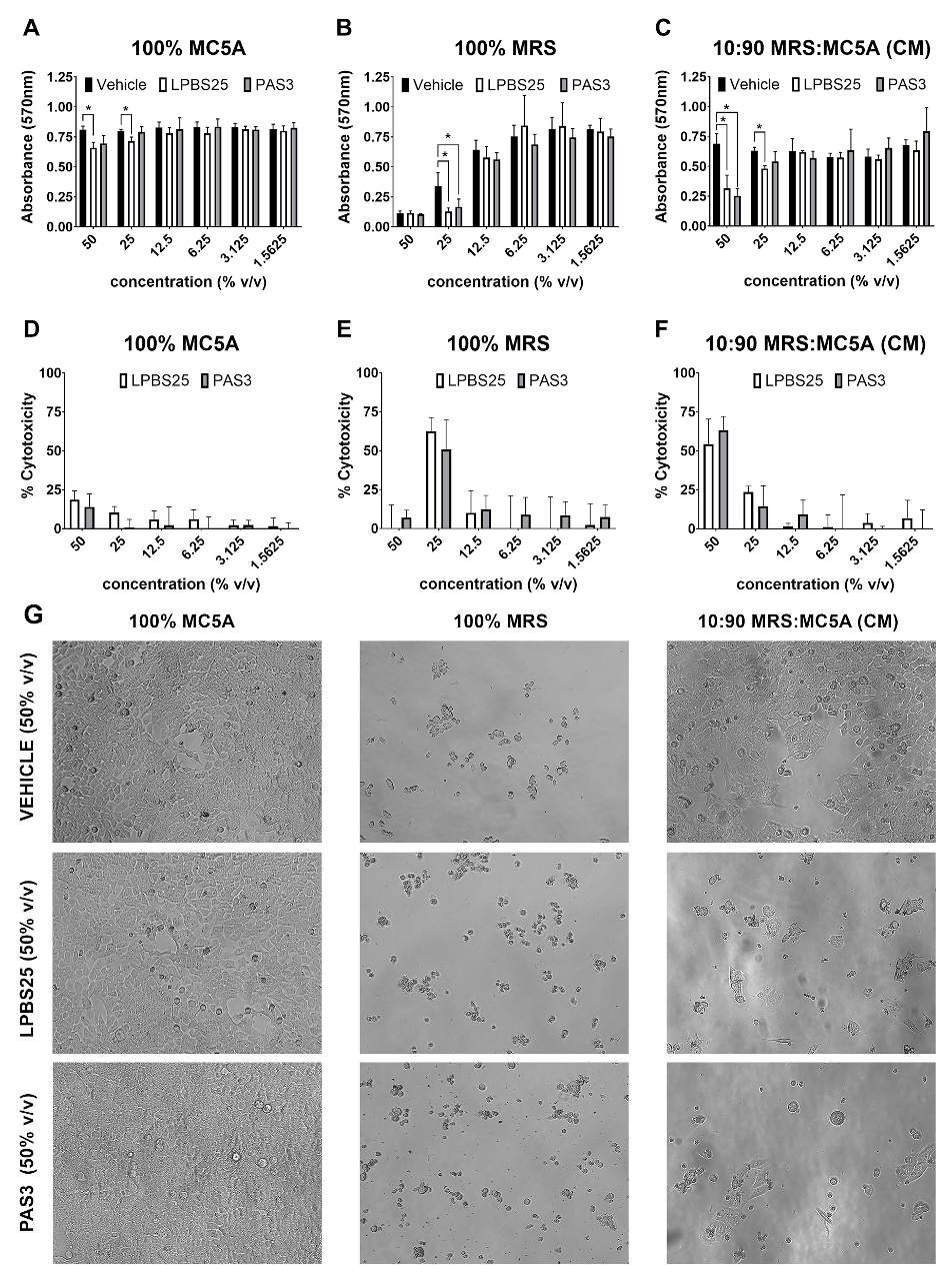
As attention for the therapeutic potential of postbiotics increases, the efficiency of in vitro screening methods for cell-free supernatants (CFS) should also be improved. DeMan Rogosa and Sharpe (MRS) broth has been reliable in bacterial cultivation but presents considerable limitations during cytotoxicity screening. Here we show that MRS broth alone is detrimental to HCT-116 colorectal cancer cells at 12.5%v/v and above and is unlikely the optimal vehicle during screening. Hence, we compared different media for cultivating locally-isolated lactic acid bacteria (LAB) Lactobacillus plantarum BS25 (LPBS25) and Pediococcus acidilactici S3 (PAS3) and determined the effects of their CFS on HCT-116 cell viability. Through time-course spectrophotometry and agar colony counts, we show that a combination medium (CM) consisting of 10:90 MRS broth-McCoy’s 5A medium was able to appreciably promote LAB growth. During cytotoxicity screening through MTT assay, CM as a vehicle exerted no significant effects on HCT-116 cells across all concentrations tested (50% to 1.5625%v/v) while CFS from CM-grown LPBS5 and PAS3 exerted up to 54.29% and 63.23% cytotoxicity, respectively. Based on IC50 values, CFS from MRS-grown LAB exhibited higher cytotoxicity compared to CFS from CM-grown LAB, suggesting some compounding effects from the MRS vehicle that may lead to overestimation. Overall, we provide an efficient media formulation that stably supports LAB growth while minimizing vehicle-mediated effects during cytotoxicity screening against colorectal cancer cells. Additionally, this study is the first to report cytotoxic activity from the two LAB strains, LPBS25 and PAS3.

© 2026 SciEnggJ
Philippine-American Academy of Science and Engineering