
SciEnggJ. 2025 18 (1) 229-239
available online: 24 June 2025
DOI: https://doi.org/10.54645/2025181SAG-13
*Corresponding author
Email Address: ibrodriguez@msi.upd.edu.ph
Date received: 17 April 2025
Dates revised: 05 June 2025
Date accepted: 10 June 2025
Molecular confirmation and bromoform content of the economically important species Asparagopsis taxiformis (Bonnemaisoniales, Rhodophyta) from northern Philippines
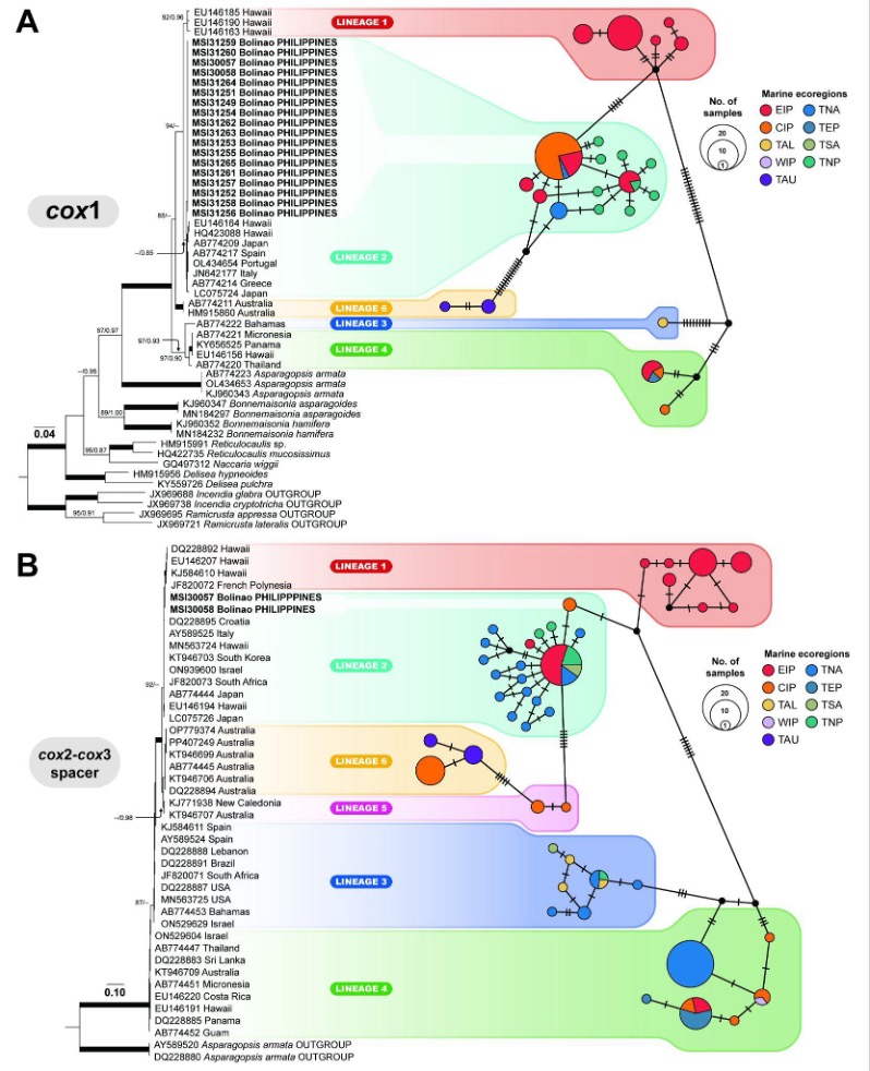
The Philippine archipelago is among the most biodiverse countries in the tropical Pacific Ocean in terms of its seaweed resources. However, the Philippine seaweed industry has been heavily relying on very few species, while some seaweeds remain underdeveloped. Among these is the bromoform-producing red seaweed Asparagopsis taxiformis, which has been receiving growing attention due to its capacity to reduce the amount of methane that is belched by cows when added to their feeds. We contribute herein to the development of A. taxiformis as a resource base for the Philippine seaweed industry by generating foundational information on their taxonomy, phylogeny, genetic diversity, and bromoform content. Our molecular-assisted taxonomic studies provide the first molecular-based confirmation of the presence of A. taxiformis in the Philippines and our genetic analyses suggest the presence of both a widely distributed and putative new genetic lineages in northern Philippines. Meanwhile, the bromoform contents of A. taxiformis from northern Philippines were relatively lower but comparable to other reports elsewhere and the stark differences in bromoform contents of samples collected from different seasons suggest potential seasonality in bromoform production. Taking together, our work points to the potential of expanding the resource base of the Philippine seaweed industry through A. taxiformis we underscore here the need to conduct further studies on the biology, ecology, and biochemistry of A. taxiformis for us to maximize the potential of this resource in support of the sustainability of the Philippine blue economy.
© 2026 SciEnggJ
Philippine-American Academy of Science and Engineering